60天账期的事开云体育(中国)官方网站,再一次被中汽协提了出来。
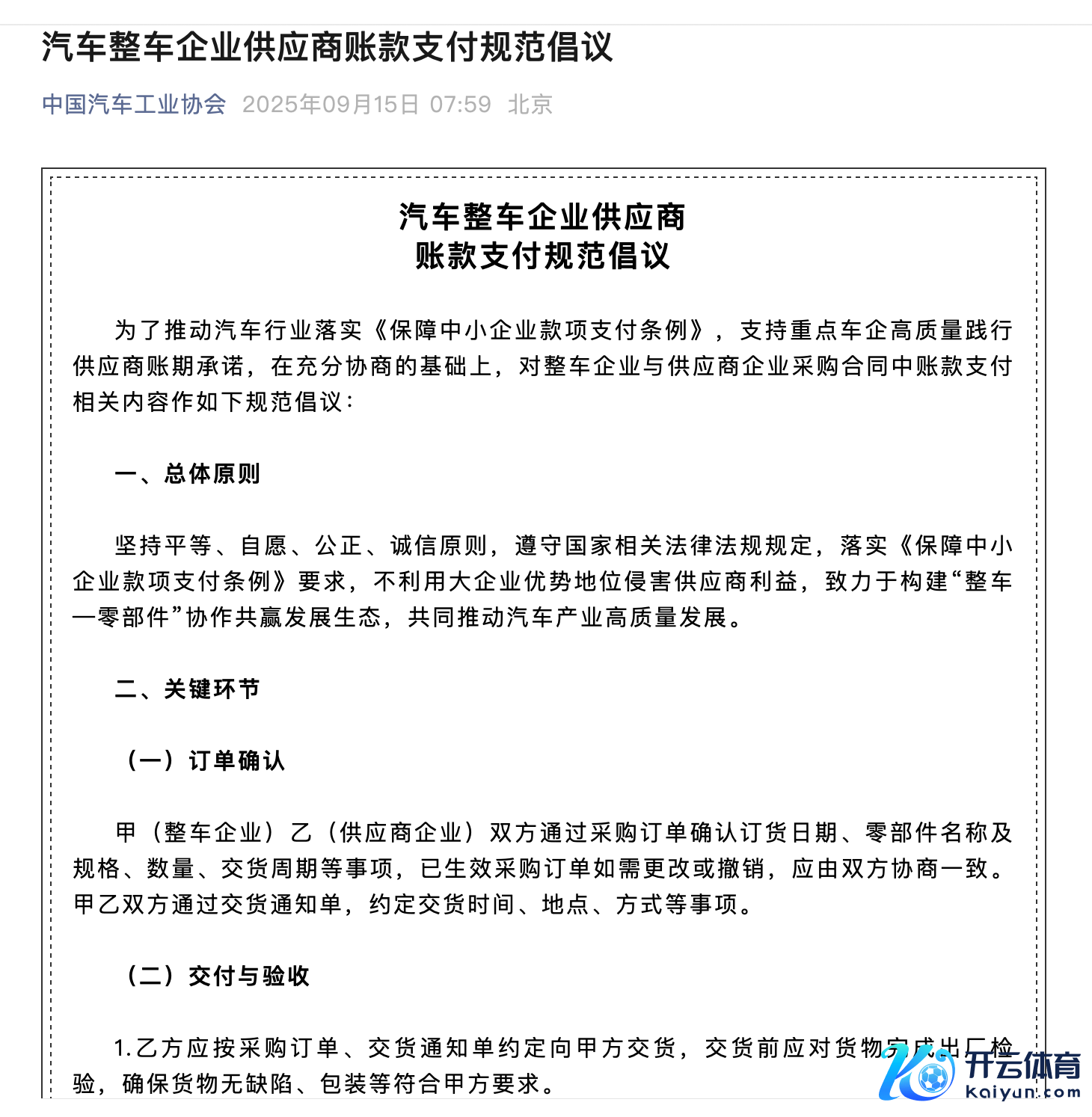
9月15日,中国汽车工业协会(简称“中汽协”)发布《汽车整车企业供应商账款支付范例倡议》,此举为了鞭策汽车行业落实《保险中小企业款项支付条例》,撑执重心车企高质地践行供应商账期愉快。

本年6月1日,《保险中小企业款项支付条例》隆重实施,为惩处汽车产业链账期恶疾提供了战略依据。而后,虽多家行业主流车企公开愉快“支付账期不跨越60天”,但因各车企关于账款支付历程,及供应链经管体系存在各异,现实中约略按照支付条例实施的车企并不占多数。
中汽协发布的《倡议》,细化了竣事60天账期的历程与体系,约略更好地助力车企竣事这一有助于行业发展的战略宗旨。
中汽协《倡议》,利好中袖珍供应商
中汽协发布的《倡议》中,在“总体原则”的表述中强调“对等”“自觉”“公正”“诚信”,并极度强调遵命国度关系法律法王法程,落实《保险中小企业款项支付条例》要求。由此也能看出,《支付条例》是现在供应商催讨款项的正当依据,其宗旨即是让供应商在60天内竣事回款。

《倡议》中,中汽协关于回款建议了四约莫道手脚的规范化。
率先是订单证明,要明确采购订单与交货告知单的双重拘谨,要求变更需两边协商一致,从泉源减少践约纠纷。
其次是请托与验收,章程车企需在3个责任日内完成验收,此举较传统历程效果普及50%以上,显贵裁减账款策画周期。
再次是支付结算,账期严格适度为验收后60日内,中小企业需弃取现款或银行承兑汇票支付,根绝生意单子流动性风险;集合性供货企业可月度集结对账,均衡效果与平允。
临了是协议期限,观点耐久互助,沉着供应商预期,尤其利好中袖珍企业的研发插足计算。
上述四点从践诺上看,都是充分保险了中袖珍供应商利益,协议方面精致平允公正和耐久沉着,关于相对来话语语权较弱的中袖珍供应商,瑕瑜常大的利好,既能保险供应商利益,同期关于其耐久沉着发展也有较大匡助。另外,中汽协强调提高验见效果,以及使用现款或银行承兑汇票支付,约略保险供应商沉着的回款速率。
无人不晓,岂论是汽车行业照旧其他行业,阅历了前几年的繁重时候,行业无法趋于沉着的根柢原因仍在于一些手脚无法竣事良性发展。比如,供应商被拖欠款项问题,无法承受于此就将濒临企业倒闭的危境,昙花一现导致行业出现精深量供应链断层和把持效应,挤压了中袖珍供应商的糊口空间。
而思要行业良性发展,需要的是整车企业起到带头作用,提示卑劣供应商竣事协同发展,尤其在现在内卷的情况下,供应链的健康才是保险车企执续发展的遑急一环。是以,在车市内卷的尖锐化阶段,中汽协建议此倡议,不仅为中袖珍供应商吃了一颗释怀丸,同期也对行业的良性发展敲响了警钟。
车企表态,行业进入良性发展奏凯在望?
《倡议》发布后,现在已有十余家包括国企、大型头部民企,以及造车新势力进行了表态。
中国一汽发布公告称,将延续矍铄贯彻落实《保险中小企业款项支付条例》要求,反应《倡议》,严格履行“60天付款”愉快,联袂产业链凹凸游企业共筑健康、可执续的汽车产业发展生态。

长安汽车通过翻新实施“按请托日起算+旬日归集支付”决议,全面承兑60天账期愉快,还探索出一套范例、高效的供应商货款支付历程,为行业提供了可模仿的实践教诲。
此外,包括东风汽车、上汽集团在内的国企,也发布了近似的表态。值得一提的是,广汽集团自1997年配置以来,永恒坚执“不跨越60天供应商账期”的支付原则,到现在已坚执了28年之久。
民营企业中,比亚迪、吉祥、长城、奇瑞等车企均纷纷表态,将贯彻落实《保险中小企业款项支付条例》要求,反应《倡议》。其中,吉祥早在本年6月10日就率先晓谕将供应商支付账期谐和至60天内,且不弃取生意承兑汇票等加多供应商资金压力的分离理结算容颜。到现在为止,仍有车企还在使用生意承兑汇票,关于供应商来说无法取得相应保险。
造车新势力中,蔚来、小鹏、零跑、理思等头部车企一样表态,以寻求行业良性及遥远的发展。
关于中国汽车行业来说,自主车企的高度反应是保险中国汽车产业良性发展的遑急要求。除了能保险看护供应商良性发展除外,对车市以及产物手艺的良性发展都有着积极鞭策的作用。
近两年来,车市内卷虽让用户都能以更低的价钱购买到此前“驴年马月”的产物,但带来的负面影响也特别之大。供应商被极致“压榨”,除了回款速率慢除外,比价导致的供应商偷工减料的案例擢发可数,车企减配的案例也时常发生,羊毛出在羊身上在这一阶段王人备具象化了。
总的来说,良性的发展是供应商提供优质的配件,车企智商打造更好更沉着的产物,进而在市集中打出口碑,竣事正向轮回。一朝供应商耐久处于莫得研发经费,莫得分娩资本的困境,车企一样也买不到更好的零部件,造出可靠性更强的产物,结局是品牌、产物口碑双坍塌。
因此,以现在的市集情况来看,亟待惩处的中枢问题或一经车市的良性发展,除了车企盂方水方外,必要的外部压力和王法管控需要实时出现,智商更好地改善现在的行业环境。

 
				 
				